
Teknik Manufaktur
Fakultas Teknik
Universitas Negeri Yogyakarta
Kampus Karangmalang, Yogyakarta, 55281
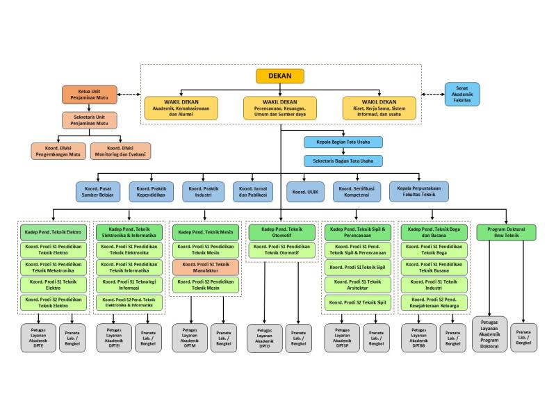
STRUKTUR ORGANISASI

| KETUA DEPARTEMEN PENDIDIKAN TEKNIK MESIN | SEKRETARIS DEPARTEMEN PENDIDIKAN TEKNIK MESIN |
|---|---|
|
Prof. Dr. Ir. Sutopo, M.T. |
Dr. Ir. Paryanto S.Pd., M.Pd. |
| KOORDINATOR PROGRAM STUDI PENDIDIKAN TEKNIK MESIN-S2 | KOORDINATOR PROGRAM STUDI PENDIDIKAN TEKNIK MESIN-S1 |
|---|---|
|
Prof. Dr. Ir. Dwi Rahdiyanta M.Pd., IPU. ASEAN Eng. |
Prof. Dr. Ir. Sutopo, M.T. |
| KOORDINATOR PROGRAM STUDI TEKNIK MANUFAKTUR-S1 |
|---|
|
Prof. Dr. Eng. Ir. Didik Nurhadiyanto S.T., M.T., IPU, ASEAN Eng. |
Tugas pokok dan fungsi masing-masing pengurus adalah sebagai berikut:
|
Ketua Departemen
|
|
Sekretaris Departemen
|
|
Ketua Program Studi
|
|
Kepala Laboratorium/Bengkel
|
|
Tenaga Kependidikan Teknisi Bengkel
|
|
Koordinator Praktik Industri (PI)
|
|
Pendamping Kemahasiswaan
|
|
Koordinator Jurnal
|
|
Kepala Tempat Uji Kompetensi (TUK)
|

Copyright © 2026,